首页
公司概况
公司简介
产品展示
产品一 桌面机
产品二 立式机
产品三 智能机器人
产品四 定制开发
新闻中心
公司新闻
媒体报道
合作案例
产品指南
联系我们
首页
>
新闻中心
>
公司新闻
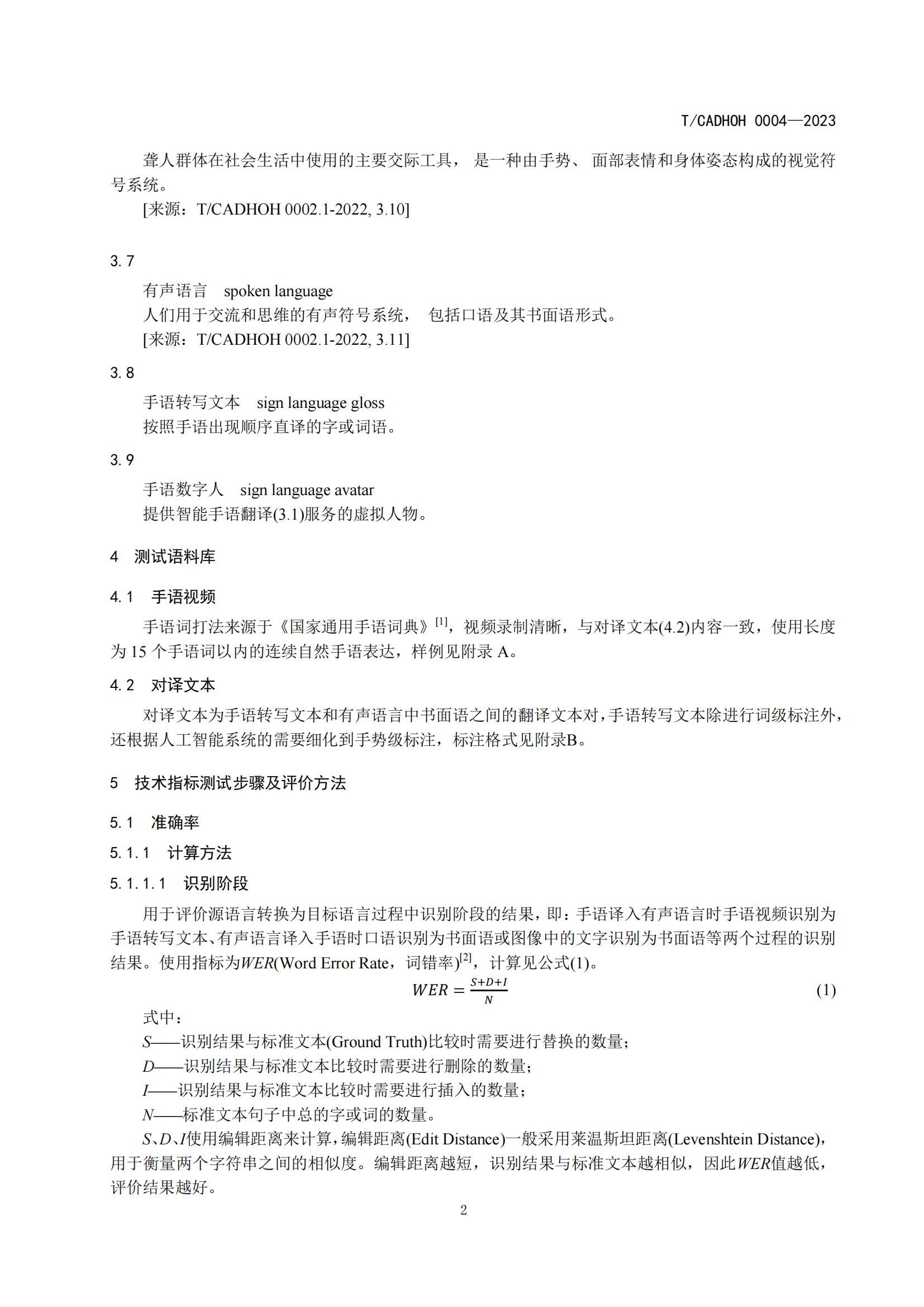
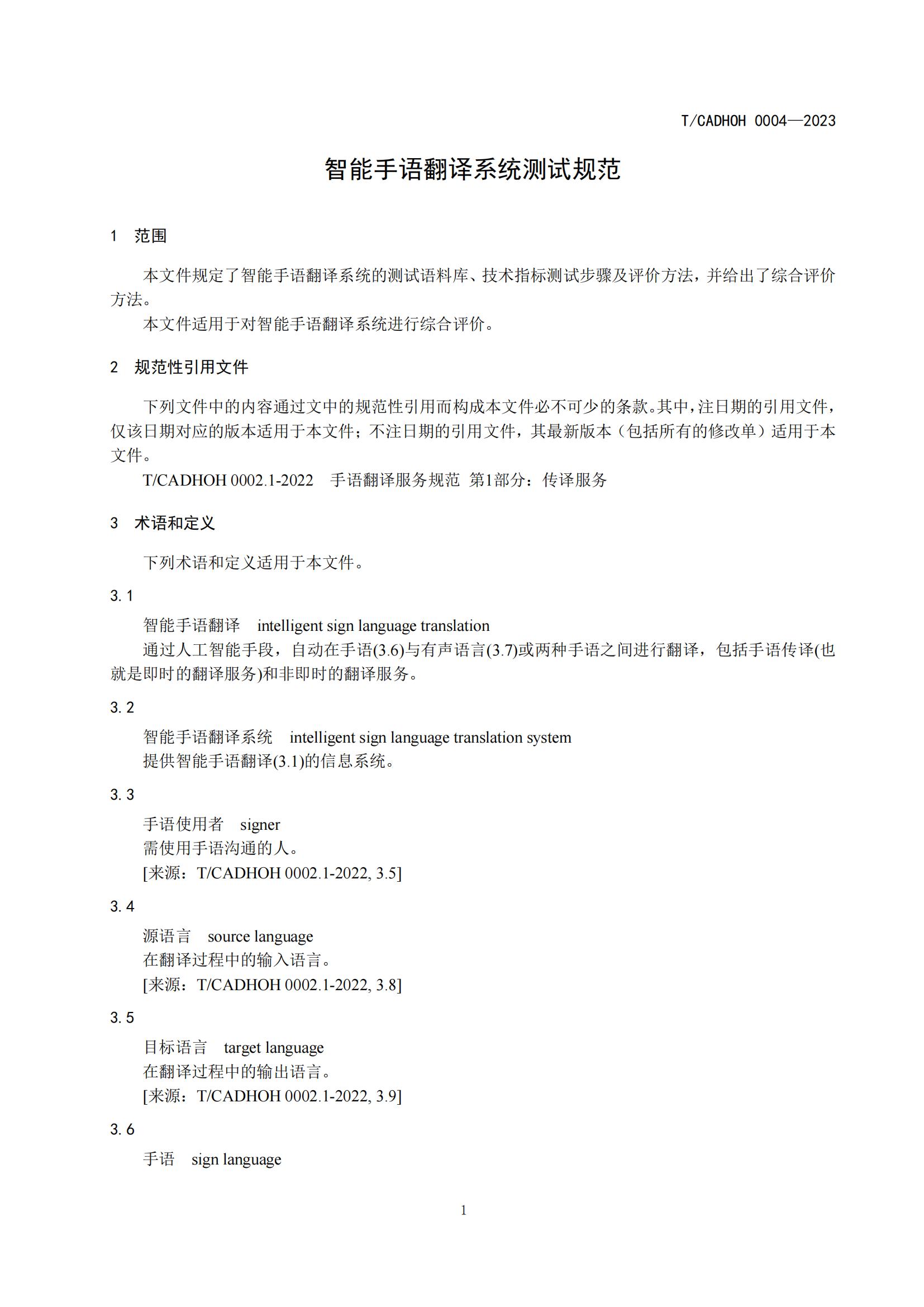
最新资讯 | 我公司项目组成员主编的《智能手语翻译系统测试规范》团体标准正式颁布实施
作者:小编
更新时间:2025-04-29
点击数:
2023年8月28日,由我公司项目组成员主编、经中国聋人协会杨洋主席及中国科学技术大学周文罡教授组织专家评审的《智能手语翻译系统测试规范》正式颁布实施。
加入收藏
上一篇:
最新资讯 | 我司参与项目荣获“2024全国智慧医保大赛”一
下一篇:
最新资讯 | 我司智能手语翻译系统正式入驻农业银行,为听障人
返回列表
随便看看
最新资讯 | 我公司手语项目荣获天津市科学技术进步奖
最新资讯 | 云智大会:百度与我公司联合发布数字人手语翻译一体机
最新资讯 | 天津市政务中心正式启用我司智能手语翻译机
最新资讯 | 我司智能手语翻译机入驻图书馆服务听障群体,获全国人大常委会委员吕世明高度评价
最新资讯 | 中国残联党组书记、理事长周长奎到苏州市科技助残孵化器调研科技助残工作,参观我司智能手语翻译机
最新资讯 | 邱景辉副厅长调研三中心医院无障碍设施建设,考察我司智能手语翻译机应用情况
最新资讯 | 我司智能手语翻译系统正式入驻农业银行,为听障人士提供暖心服务
最新资讯 | "无声世界 有爱沟通"——我司手语智能翻译系统亮相2024世界智能产业博览会,助力农业银行无障碍服务升级。
最新资讯 | 百度公众号发布:想用AI,帮助这2000万人
最新资讯 | "津志集"活动:智能手语翻译机获中国残联程凯主席高度认可
产品推荐
台式双屏手语翻译机
智能翻译机器人
立式手语翻译机
台式手语翻译机
账号登录
注册账号
|
忘记密码
社交账号登录